Ganoderma lucidum stimulates autophagy-dependent longevity pathways in Caenorhabditis elegans and human cells

The medicinal fungus Ganoderma lucidum is used as a dietary supplement and health tonic, but whether it affects longevity remains unclear. We show here that a water extract of G. lucidum mycelium extends lifespan of the nematode Caenorhabditis elegans. The G. lucidum extract reduces the level of fibrillarin (FIB-1), a nucleolar protein that correlates inversely with longevity in various organisms. Furthermore, G. lucidum treatment increases expression of the autophagosomal protein marker LGG-1, and lifespan extension is abrogated in mutant C. elegans strains that lack atg-18, daf-16, or sir-2.1, indicating that autophagy and stress resistance pathways are required to extend lifespan. In cultured human cells, G. lucidum increases concentrations of the LGG-1 ortholog LC3 and reduces levels of phosphorylated mTOR, a known inhibitor of autophagy. Notably, low molecular weight compounds (<10 kDa) isolated from the G. lucidum water extract prolong lifespan of C. elegans and the same compounds induce autophagy in human cells. These results suggest that G. lucidum can increase longevity by inducing autophagy and stress resistance. 

by Hsin-Hsin Peng, Cheng-Yeu Wu, Yuan-Chao Hsiao, Jan martel, Po-Yuan Ke, Chen-Yaw Chiu, Jian-Ching Liau, I-Te Chang, Yu-Hsiu Su, Yun-Fei Ko, John D. Young and David M. Ojcius


Read more at:

https://www.aging-us.com/article/203068


Aging is a malleable process that can be modulated by genes, diet and lifestyle [1]. For instance, rare mutations and single nucleotide polymorphisms (SNPs) in pathways involving forkhead box O3A (FOXO3A) and insulin-like growth factor-1 (IGF-1) receptor are associated with extended lifespan in centenarians [2, 3]. Caloric restriction (CR) also extends lifespan in various species including yeasts, nematodes, fruit flies, rodents and monkeys [46]. Given that animals fed CR diets usually consume their daily allocated food rapidly and in a single serving, the effects of CR may in reality be due to long periods of food abstinence (>16 hrs/day; i.e., intermittent fasting) [5, 7]. Similarly, exercise improves health markers and is widely believed to improve the healthspan and lifespan in humans [8]. Many plant and fungal compounds found in the diet, such as polyphenols, terpenoids and alkaloids also extend lifespan in model organisms and produce health benefits in humans [912].

Anti-aging interventions improve health and longevity by activating stress resistance pathways in the host via hormesis, which posits that low amounts of intermittent stress can improve cellular functions and produce health benefits, while higher levels of stress are detrimental [11, 1315]. The organism adapts in response to mild stress by reducing the amount of energy and resources allocated to growth and reproduction, and instead uses the limited resources to improve cell maintenance and survival [16]. Accordingly, CR, intermittent fasting, exercise and phytochemicals activate cellular pathways that induce autophagy, DNA repair, mitochondrial biogenesis and expression of antioxidant and detoxifying enzymes, which together improve cellular and organ functions [4, 7, 17]. Notably, autophagy plays a critical role in the anti-aging interventions identified to date by degrading damaged proteins and organelles in a process that is analogous to cellular recycling [18].

Given that the anti-aging lifestyle interventions may be difficult to implement on a daily basis, considerable interest has been devoted to identifying molecules that induce autophagy and promote longevity (i.e., CR mimetics). Many candidate compounds in this category have been isolated or derived from natural sources such as aspirin, metformin, rapamycin, glucosamine, polyphenols, and spermidine [10, 19]. Since CR mimetics such as aspirin and rapamycin can produce unwanted side effects, identification of new and safe CR mimetics is needed. In this context, Caenorhabditis elegans represents a useful model for identifying CR mimetics from natural health products due to its short lifespan, ease of manipulation, and tractable genetics [20], even though many precautions need to be considered [21].

Ganoderma lucidum (GL), also known as lingzhi or reishi, is a fungus with a long history of use in Asia as a tonic to improve health and vitality [22]. Recent research shows that GL produces various health benefits in animal models, including anti-inflammatory, anti-diabetic and anti-cancer effects [23, 24]. While screening for bioactive compounds derived from medicinal fungi, we observed that high molecular weight polysaccharides isolated from GL mycelia reduced obesity, inflammation, insulin resistance and fatty liver disease in mice fed with a high-fat diet [25]. Similarly, another study showed that polysaccharides isolated from GL extended the lifespan of C. elegans through a process dependent on daf-16 [26], the ortholog of the human FOXO transcription factors involved in stress resistance. Finally, another report demonstrated that a water extract of GL prolonged the lifespan of C. elegans by producing antioxidant effects and modulating germline signaling [27]. Nonetheless, the mechanisms whereby GL compounds may affect aging in animal models and human cells remain poorly understood.

In the present study, we showed that a water extract of GL and a sub-fraction containing polysaccharides, oligosaccharides and other low-molecular-weight compounds promote longevity in nematodes by inducing autophagy. Notably, GL and the same sub-fraction also induce autophagy in human cells, indicating that the effects produced by the fungus may be conserved across different species.

Results

G. lucidum reduces FIB-1 protein levels in nematodes

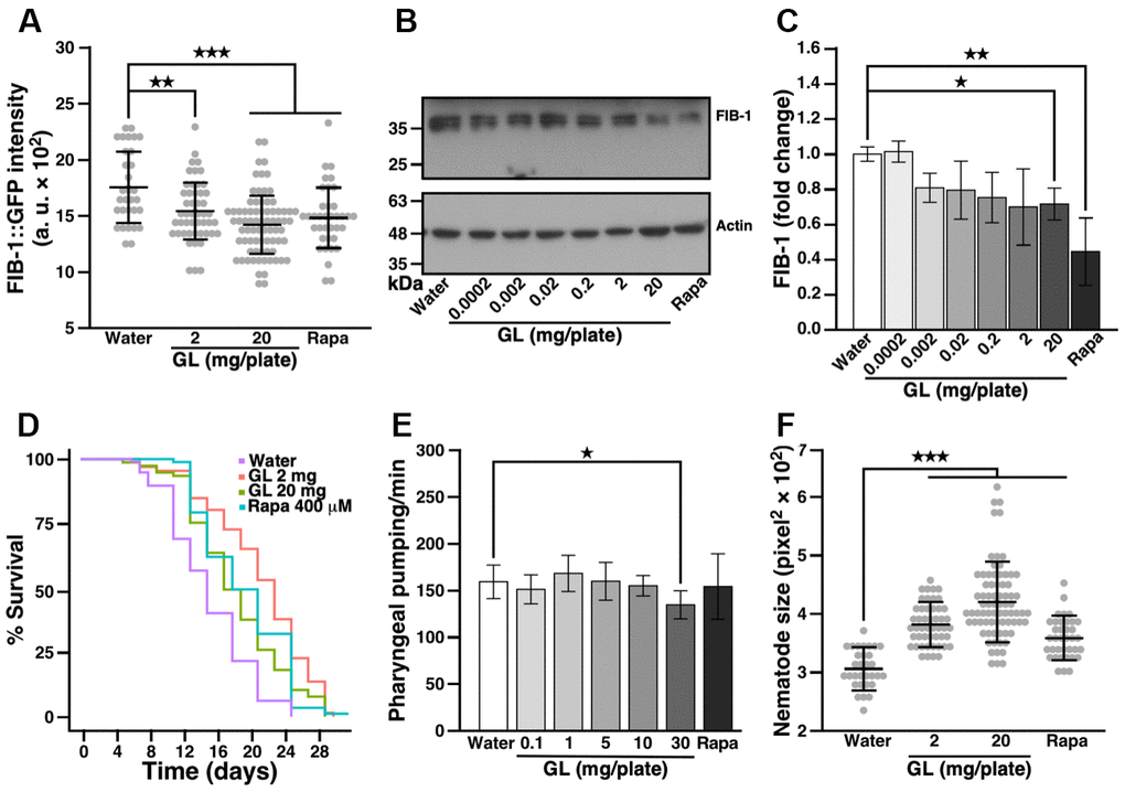
Earlier work showed that rRNA synthesis and nucleolar size are inversely correlated with lifespan in C. elegans, fruit flies, mice, and humans [28]. Accordingly, the abundance of the fibrillarin protein FIB-1—a nucleolar rRNA 2’-O-methyltransferase involved in processing of pre-rRNA—negatively correlates with lifespan and can thus be used as a marker to study longevity [28]. We used a transgenic nematode strain (SJL1) described earlier [20, 29] which expresses a FIB-1 construct coupled with green fluorescent protein (GFP; Supplementary Figure 1A, 1B) to identify natural products that affect aging. Under fluorescence microscopy, we observed that GL reduced FIB-1::GFP intensity in a dose-dependent manner, compared with water control (Figure 1A). GL also reduced FIB-1 protein levels in wild-type N2 nematodes as assessed by Western blotting (Figure 1B, 1C). As a positive control, rapamycin also reduced FIB-1 protein levels in these assays (Figure 1A1C), consistent with the anti-aging effects produced by this compound in various organisms [18].

G. lucidum treatment reduces FIB-1 levels and extends lifespan in C. elegans. (A) Effects of a water extract of G. lucidum (GL) on fibrillarin-1 (FIB-1) levels as monitored by fluorescence microscopy. Synchronized L4 larvae of transgenic C. elegans strain SJL1 expressing FIB-1::GFP (green fluorescent protein) under the FIB-1 gene’s native promoter were cultured for 3 days on agar plates spread with control water, the water extract of GL, or rapamycin (400 μM, Rapa). Data are expressed as arbitrary units (a. u.). (B) FIB-1 levels assessed by Western blots in wild-type N2 C. elegans treated with GL. (C) Quantification of FIB-1 protein levels shown in (B). FIB-1 expression was measured by densitometry and normalized against actin. (D) Lifespan assay of GL-treated nematodes. C. elegans was cultured on agar plates spread with water, GL or rapamycin as above. Survival was assessed for 30 days using an optical microscope based on motility. Representative lifespan curves are shown. See also Supplementary Table 1. (E) Pharyngeal pumping of nematodes following culture with water, GL or rapamycin for 3 days. Pharyngeal contractions were recorded for 1 min under optical microscopy. (F) Size of 3-day old worms. Size was monitored by delineating the worms’ region of interest (ROI) under optical microscopy. Data represent means ± standard deviation. *p

Figure 1. G. lucidum treatment reduces FIB-1 levels and extends lifespan in C. elegans. (A) Effects of a water extract of G. lucidum (GL) on fibrillarin-1 (FIB-1) levels as monitored by fluorescence microscopy. Synchronized L4 larvae of transgenic C. elegans strain SJL1 expressing FIB-1::GFP (green fluorescent protein) under the FIB-1 gene’s native promoter were cultured for 3 days on agar plates spread with control water, the water extract of GL, or rapamycin (400 μM, Rapa). Data are expressed as arbitrary units (a. u.). (B) FIB-1 levels assessed by Western blots in wild-type N2 C. elegans treated with GL. (C) Quantification of FIB-1 protein levels shown in (B). FIB-1 expression was measured by densitometry and normalized against actin. (D) Lifespan assay of GL-treated nematodes. C. elegans was cultured on agar plates spread with water, GL or rapamycin as above. Survival was assessed for 30 days using an optical microscope based on motility. Representative lifespan curves are shown. See also Supplementary Table 1. (E) Pharyngeal pumping of nematodes following culture with water, GL or rapamycin for 3 days. Pharyngeal contractions were recorded for 1 min under optical microscopy. (F) Size of 3-day old worms. Size was monitored by delineating the worms’ region of interest (ROI) under optical microscopy. Data represent means ± standard deviation. *p<0.05; **p<0.01; ***p<0.001.

G. lucidum extends lifespan in C. elegans

To determine whether G. lucidum can influence longevity, we measured the effects of GL on the lifespan of C. elegans. In these experiments, nematodes were fed with UV-killed Escherichia coli to prevent the possibility that GL may affect bacterial growth and energy intake. Consistent with the results shown above for FIB-1, GL used at 2 mg/plate extended median lifespan of C. elegans from 13.0 ± 2.8 to 18.5 ± 6.3 days compared to control water, representing a 45% extension (Figure 1D and Supplementary Table 1). In this case, the low GL concentration (2 mg/plate) was more effective than the high concentration (20 mg/plate) (Figure 1D and Supplementary Table 1), consistent with a hormetic dose response [11, 15]. Notably, the lifespan extension produced by GL (2 mg/plate) was more pronounced than the extension induced by rapamycin, which extended median lifespan to 16.0 ± 2.8 days (Figure 1D and Supplementary Table 1). GL also prolonged maximum lifespan from 18.8 ± 1.6 to 28.9 ± 2.3 days (Figure 1D and Supplementary Table 1, 20 mg/plate). Of note, treatment with GL did not affect pharyngeal pumping (Figure 1E, up to a concentration of 10 mg/plate), indicating that the extract did not extend lifespan by reducing food intake. In control experiments, both GL and rapamycin increased the number of nematodes that moved out of the bacterial lawn containing the tested substance (Supplementary Figure 1C). In addition, nematodes fed GL were larger than controls (Figure 1F), while their triglyceride content was reduced (Supplementary Figure 1D), producing changes similar to rapamycin (Figure 1F and Supplementary Figure 1D).

G. lucidum extends lifespan by inducing autophagy

Given that CR mimetics can usually activate autophagy [19], we examined the possibility that GL may extend lifespan by inducing this cellular process. We tested the effects of GL in mutant nematodes that lack atg-18, which encodes a protein required for autophagy [18]. While GL extended lifespan in wild-type N2 nematodes (Figure 2A and Supplementary Table 1), no lifespan extension was observed in nematodes lacking atg-18 (Figure 2B and Supplementary Table 1), indicating that autophagy is required for lifespan extension. Furthermore, GL did not extend lifespan in mutant worms lacking either daf-16 or sir-2.1 (Figure 2C, 2D, and Supplementary Table 1). Moreover, GL increased expression of the protein LGG-1 (Figure 2E2H), the ortholog of mammalian light chain 3 (LC3), which is involved in autophagy [18]. That is, transgenic DA2123 nematodes expressing GFP::LGG-1 showed higher numbers of LGG-1+ puncta following GL treatment compared to water-treated controls in which fluorescence was diffuse (Figure 2E, 2F). In these experiments, a hormetic dose response involving peak stimulation of autophagy at low concentrations (0.2 mg/plate) and lower levels of activation at high concentrations (20 mg/plate) was also observed (Figure 2F). Western blotting assays also revealed that GL treatment increased GFP::LGG-1 levels in transgenic DA2123 nematodes in a manner like rapamycin (Figure 2G, 2H). These results indicate that G. lucidum prolongs lifespan by activating autophagy and stress resistance pathways in nematodes.

G. lucidum extends nematode lifespan by inducing autophagy. (A–D) Effects of G. lucidum (GL) in wild-type and mutant C. elegans. Synchronized L4 larvae of (A) wild-type (WT) N2 C. elegans or mutant strains lacking (B) atg-18, (C) daf-16, or (D) sir-2.1 were maintained on agar plates spread with GL (2 mg/plate) or rapamycin (Rapa, 400 μM), and survival was monitored based on motility (see also Supplementary Table 1). (E) GL induces autophagy in C. elegans. Transgenic DA2123 C. elegans expressing GFP::LGG-1 were treated as above for 3 days, prior to observation under fluorescence microscopy. Approximately 50 cells were examined per treatment. (F) Quantification of fluorescent GFP::LGG-1 puncta following GL treatment based on the experiments shown in (E). (G) GL treatment increases GFP::LGG-1 levels in DA2123 worms as revealed by Western blotting. Membranes were incubated with both anti-GFP and anti-glyceraldehyde 3-phosphate dehydrogenase (GAPDH) antibodies, prior to signal detection. (H) Quantification of Western blot signals shown in (G) after normalization against GAPDH. *p

Figure 2. G. lucidum extends nematode lifespan by inducing autophagy. (AD) Effects of G. lucidum (GL) in wild-type and mutant C. elegans. Synchronized L4 larvae of (A) wild-type (WT) N2 C. elegans or mutant strains lacking (B) atg-18, (C) daf-16, or (D) sir-2.1 were maintained on agar plates spread with GL (2 mg/plate) or rapamycin (Rapa, 400 μM), and survival was monitored based on motility (see also Supplementary Table 1). (E) GL induces autophagy in C. elegans. Transgenic DA2123 C. elegans expressing GFP::LGG-1 were treated as above for 3 days, prior to observation under fluorescence microscopy. Approximately 50 cells were examined per treatment. (F) Quantification of fluorescent GFP::LGG-1 puncta following GL treatment based on the experiments shown in (E). (G) GL treatment increases GFP::LGG-1 levels in DA2123 worms as revealed by Western blotting. Membranes were incubated with both anti-GFP and anti-glyceraldehyde 3-phosphate dehydrogenase (GAPDH) antibodies, prior to signal detection. (H) Quantification of Western blot signals shown in (G) after normalization against GAPDH. *p<0.05; **p<0.01; ***p<0.001.

G. lucidum induces autophagy in human cells

We tested whether GL induced autophagy in the human hepatoma Huh7 cell line, which is routinely used to assess this cellular process. Cell viability assays showed that GL did not affect the viability of Huh7 liver cells at doses of 0.5 to 2% (Supplementary Figure 2A). For IMR-90 lung fibroblasts, a non-cancerous cell line often used in aging-related studies, GL did not affect viability at doses of 0.5 and 1%, but cytotoxic effects were observed at 2% (Supplementary Figure 2C). Western blot analysis performed on Huh7 cells showed that GL decreased the level of phosphorylated mTOR (p-mTOR; Figure 3A, 3B), which acts as a repressor of autophagy [18]. Similarly, GL at a dose of 2% slightly reduced the phosphorylation of insulin receptor substrate-1 (p-IRS-1) (Figure 3A, 3B), an upstream activator of mTOR [18]. Furthermore, GL reduced phosphorylated GSK-3β (p-GSK-3β), but increased phosphorylation of Akt on serine 473 (p-Akt; Figure 3A, 3B), possibly due to a negative feedback mechanism, as observed earlier in various cancer cell lines treated with mTOR inhibitors such as everolimus [30] and rapamycin [31]. Similar results were obtained for p-mTOR and p-IRS-1 in IMR-90 fibroblasts, although no statistically significant changes were observed for p-Akt and p-GSK-3β in these cells (Figure 3C, 3D).

G. lucidum inhibits the mTOR pathway in human cells. (A) Effects of G. lucidum (GL) on the mTOR pathway in human Huh7 hepatoma cells. Cells were treated with GL for 4 hrs, prior to Western blot analysis. Expression was normalized against GAPDH. (B) Protein intensity evaluated by densitometry. (C, D) Effects of GL on the mTOR pathway in human IMR-90 lung fibroblasts. Cells were processed as above for (C) Western blotting and (D) densitometry analysis. Statistical analysis was done with one-way analysis of variance (ANOVA). *p

Figure 3. G. lucidum inhibits the mTOR pathway in human cells. (A) Effects of G. lucidum (GL) on the mTOR pathway in human Huh7 hepatoma cells. Cells were treated with GL for 4 hrs, prior to Western blot analysis. Expression was normalized against GAPDH. (B) Protein intensity evaluated by densitometry. (C, D) Effects of GL on the mTOR pathway in human IMR-90 lung fibroblasts. Cells were processed as above for (C) Western blotting and (D) densitometry analysis. Statistical analysis was done with one-way analysis of variance (ANOVA). *p<0.05; **p<0.01; ***p<0.001.

Treatment of Huh7 cells with GL increased conversion of LC3B-I to LC3B-II (Figure 4A), which is used as a marker to monitor autophagy activation. As expected, treatment with the autophagy inhibitor, 3-methyladenine, reduced GL-induced LC3B-II protein accumulation (Figure 4A). On the other hand, GL did not affect the phosphorylation of other autophagy-related proteins, such as Beclin-1 and p38/p44/42 mitogen-activated protein kinases (MAPKs; Supplementary Figure 3A, 3B). Using Huh7 cells that express monomeric red fluorescent protein (RFP)-LC3 and GFP-LC3 [32], we observed that GL induced the formation of autophagosomes (consisting of RFP+ GFP+ puncta) and autolysosomes (RFP+ GFP puncta, as GFP-LC3 fluorescence is quenched in autolysosomes) (Figure 4B, 4C; see also Supplementary Figure 3C, 3D). Similar results were obtained in IMR-90 lung fibroblasts stained with dyes that label autolysosomes and autophagosomes (Supplementary Figure 4A, 4B). Notably, GL also increased the number of autolysosomes as revealed by transmission electron microscopy (TEM), while the number of autophagosomes was not significantly affected in this case (Figure 4D, 4E). These observations indicate that GL can induce autophagy in cultured human cells.

G. lucidum induces autophagy in human cells. (A) Effects of G. lucidum (GL) on LC3B-I and LC3B-II in human cells. Huh7 cells maintained in Dulbecco’s modified Eagle’s medium (DMEM) were treated with GL (1%) or DMEM for 12 hrs, prior to treatment with DMEM containing 3-methyladenine (3-MA, 2 mM) for 12 hrs. Protein levels were monitored by Western blot and normalized against actin. (B) GL induces the formation of autophagosomes and autolysosomes in human cells. Huh7 cells expressing monomeric red fluorescent protein (RFP)-LC3 and green fluorescent protein (GFP)-LC3 were treated with GL (1%) for 24 hrs, prior to fluorescence microscopy analysis. In differential interference contrast (DIC) images, cells are delineated in red for clarity. (C) Quantification of fluorescent puncta based on fluorescence microscopy. (D) Representative transmission electron microscopy (TEM) images of GL-treated cells. Huh7 cells were treated with GL (1%) for 24 hrs prior to fixation and thin-sectioning as described in Materials and Methods. Images on the right correspond to the insets delineated by white rectangles in the images on the left. An autolysosome is delineated by a white dashed line for the GL panel. (E) Quantification of autophagosomes and autolysosomes based on TEM. ***p

Figure 4. G. lucidum induces autophagy in human cells. (A) Effects of G. lucidum (GL) on LC3B-I and LC3B-II in human cells. Huh7 cells maintained in Dulbecco’s modified Eagle’s medium (DMEM) were treated with GL (1%) or DMEM for 12 hrs, prior to treatment with DMEM containing 3-methyladenine (3-MA, 2 mM) for 12 hrs. Protein levels were monitored by Western blot and normalized against actin. (B) GL induces the formation of autophagosomes and autolysosomes in human cells. Huh7 cells expressing monomeric red fluorescent protein (RFP)-LC3 and green fluorescent protein (GFP)-LC3 were treated with GL (1%) for 24 hrs, prior to fluorescence microscopy analysis. In differential interference contrast (DIC) images, cells are delineated in red for clarity. (C) Quantification of fluorescent puncta based on fluorescence microscopy. (D) Representative transmission electron microscopy (TEM) images of GL-treated cells. Huh7 cells were treated with GL (1%) for 24 hrs prior to fixation and thin-sectioning as described in Materials and Methods. Images on the right correspond to the insets delineated by white rectangles in the images on the left. An autolysosome is delineated by a white dashed line for the GL panel. (E) Quantification of autophagosomes and autolysosomes based on TEM. ***p<0.001.

Effects of G. lucidum sub-fractions in C. elegans and human cells

We used ultrafiltration to prepare sub-fractions containing polysaccharides, oligosaccharides and small compounds from GL (Supplementary Tables 25), and tested the ability of these sub-fractions to modulate FIB-1::GFP protein levels in transgenic SJL1 C. elegans. Sub-fraction 10K-1 containing high molecular weight compounds and polysaccharides (>10 kDa) did not affect FIB-1::GFP protein levels in the treated nematodes, whereas sub-fraction 10K-2 containing polysaccharides, oligosaccharides and other compounds of low molecular weight (<10 kDa) significantly reduced FIB-1::GFP protein levels, producing effects similar to that of rapamycin (Figure 5A). In lifespan assays, sub-fraction 10K-2 (2 mg/plate) extended median lifespan in nematodes, whereas 10K-1 did not produce statistically significant results (Figure 5B and Supplementary Table 1).

G. lucidum-derived subfraction 10K-2 attenuates FIB-1 expression, extends lifespan, and induces autophagy in C. elegans. (A) Effects of G. lucidum (GL) sub-fractions on FIB-1::GFP intensity. Synchronized L4 larvae of C. elegans SJL1 were treated with water, GL sub-fractions, or rapamycin (Rapa; 400 μM) for 3 days. FIB-1::GFP was monitored by fluorescence microscopy. (B) Lifespan assay of C. elegans treated with GL sub-fractions. Synchronized C. elegans SJL1 larvae were treated with water, GL subfractions 10K-1 (1 mg/plate) or 10K-2 (2 mg/plate), or rapamycin (400 μM). Representative survival curves are shown (see also Supplementary Table 1). (C) GL sub-fraction 10K-2 induces autophagy in C. elegans. DA2123 nematodes were treated with the sub-fractions for 3 days, and GFP::LGG-1 levels were quantified by fluorescence microscopy. Numbers of GFP puncta were counted in 50 seam cells. Data represent means ± standard deviation. Statistical analysis was done using Student’s t test. *p

Figure 5. G. lucidum-derived subfraction 10K-2 attenuates FIB-1 expression, extends lifespan, and induces autophagy in C. elegans. (A) Effects of G. lucidum (GL) sub-fractions on FIB-1::GFP intensity. Synchronized L4 larvae of C. elegans SJL1 were treated with water, GL sub-fractions, or rapamycin (Rapa; 400 μM) for 3 days. FIB-1::GFP was monitored by fluorescence microscopy. (B) Lifespan assay of C. elegans treated with GL sub-fractions. Synchronized C. elegans SJL1 larvae were treated with water, GL subfractions 10K-1 (1 mg/plate) or 10K-2 (2 mg/plate), or rapamycin (400 μM). Representative survival curves are shown (see also Supplementary Table 1). (C) GL sub-fraction 10K-2 induces autophagy in C. elegans. DA2123 nematodes were treated with the sub-fractions for 3 days, and GFP::LGG-1 levels were quantified by fluorescence microscopy. Numbers of GFP puncta were counted in 50 seam cells. Data represent means ± standard deviation. Statistical analysis was done using Student’s t test. *p<0.05; ***p<0.001.

Consistent with these results, sub-fraction 10K-2 increased levels of GFP::LGG-1 in transgenic DA2123 nematodes, while sub-fraction 10K-1 had no effect (Figure 5C).

In human cells, sub-fractions 10K-1 and 10K-2 did not have a negative effect on cell viability (Supplementary Figure 2B, 2D). Sub-fraction 10K-2 reduced levels of p-mTOR and p-IRS-1 in Huh7 cells, while p-Akt and p-GSK-3β were unaffected (Figure 6A, 6B). In IMR-90 fibroblasts, sub-fraction 10K-2 reduced p-mTOR, p-IRS-1, p-Akt, and p-GSK-3β levels (Figure 6C, 6D). Notably, sub-fraction 10K-2 induced autophagy in human cells, as revealed by the increased number of autophagosomes (RFP+ GFP+ puncta) and autolysosomes (RFP+ GFP puncta; Figure 7A, 7B; see also Supplementary Figure 3E, 3F). These results were confirmed in IMR-90 lung fibroblasts stained with dyes that label autolysosomes and autophagosomes (Supplementary Figure 4A, 4B).

G. lucidum-derived sub-fraction 10K-2 represses the mTOR pathway in human cells. (A) Inhibition of the mTOR pathway by G. lucidum (GL) sub-fraction 10K-2. Huh7 liver cells were treated with control medium (i.e., Dulbecco’s modified Eagle’s medium, DMEM), 10K-1 or 10K-2 for 4 hrs, prior to Western blot analysis. (B) Protein intensity was evaluated by densitometry and normalized against actin. (C) Sub-fraction 10K-2 inhibits the mTOR pathway in IMR-90 cells. Cells cultured in Eagle’s miminum essential medium (EMEM) were processed as above for Western blot analysis. (D) Densitometry analysis of the results shown in (C). *p

Figure 6. G. lucidum-derived sub-fraction 10K-2 represses the mTOR pathway in human cells. (A) Inhibition of the mTOR pathway by G. lucidum (GL) sub-fraction 10K-2. Huh7 liver cells were treated with control medium (i.e., Dulbecco’s modified Eagle’s medium, DMEM), 10K-1 or 10K-2 for 4 hrs, prior to Western blot analysis. (B) Protein intensity was evaluated by densitometry and normalized against actin. (C) Sub-fraction 10K-2 inhibits the mTOR pathway in IMR-90 cells. Cells cultured in Eagle’s miminum essential medium (EMEM) were processed as above for Western blot analysis. (D) Densitometry analysis of the results shown in (C). *p<0.05; **p<0.01; ***p<0.001.

G. lucidum-derived sub-fraction 10K-2 induces autophagy in human cells. (A) G. lucidum (GL) sub-fractions 10K-1 and 10K-2 induce the formation of autophagosomes and autolysosomes in human cells. Huh7 cells expressing mRFP-GFP-LC3 were treated with DMSO or GL sub-fractions 10K-1 and 10K-2 (1 mg/ml) for 24 hrs, prior to fluorescence microscopy observations. (B) Quantification of fluorescent puncta based on fluorescence microscopy analysis. (C) TEM observations of Huh7 cells treated with GL sub-fractions. Cells were treated as above prior to fixation and preparation for TEM analysis. Images on the right correspond to the white rectangles in the images on the left. Autolysosomes are delineated by a white dashed line in the 10K-1 and 10K-2 panels. (D) Quantification of autophagosomes and autolysosomes based on TEM analysis. *p

Figure 7. G. lucidum-derived sub-fraction 10K-2 induces autophagy in human cells. (A) G. lucidum (GL) sub-fractions 10K-1 and 10K-2 induce the formation of autophagosomes and autolysosomes in human cells. Huh7 cells expressing mRFP-GFP-LC3 were treated with DMSO or GL sub-fractions 10K-1 and 10K-2 (1 mg/ml) for 24 hrs, prior to fluorescence microscopy observations. (B) Quantification of fluorescent puncta based on fluorescence microscopy analysis. (C) TEM observations of Huh7 cells treated with GL sub-fractions. Cells were treated as above prior to fixation and preparation for TEM analysis. Images on the right correspond to the white rectangles in the images on the left. Autolysosomes are delineated by a white dashed line in the 10K-1 and 10K-2 panels. (D) Quantification of autophagosomes and autolysosomes based on TEM analysis. *p<0.05; **p<0.01; ***p<0.001.

Similarly, 10K-2 increased autolysosomes in Huh7 cells based on TEM analysis (Figure 7C, 7D). Sub-fraction 10K-1 also induced autophagy in some of these experiments (Figure 7A7D, and Supplementary Figure 3E, 3F), but mTOR signaling was not affected in this case (Figure 6A6D).

Popular posts from this blog

Salivary microbiome diversity is associated with oral health and disease

Pacific has one of most successful years for grants in school history